查詢
本會簡介
本會簡介
服務理念
組織章程
組織表
交通資訊
組織架構
理事長的話
理監事介紹
委員會介紹
顧問團介紹
會務人員介紹
會員名錄
活動訊息
講習報名
最新消息
政策宣導
下載專區
活動花絮
照片專區
影音專區
留言板
徵才資訊
電子會刊
商人節
政策宣導
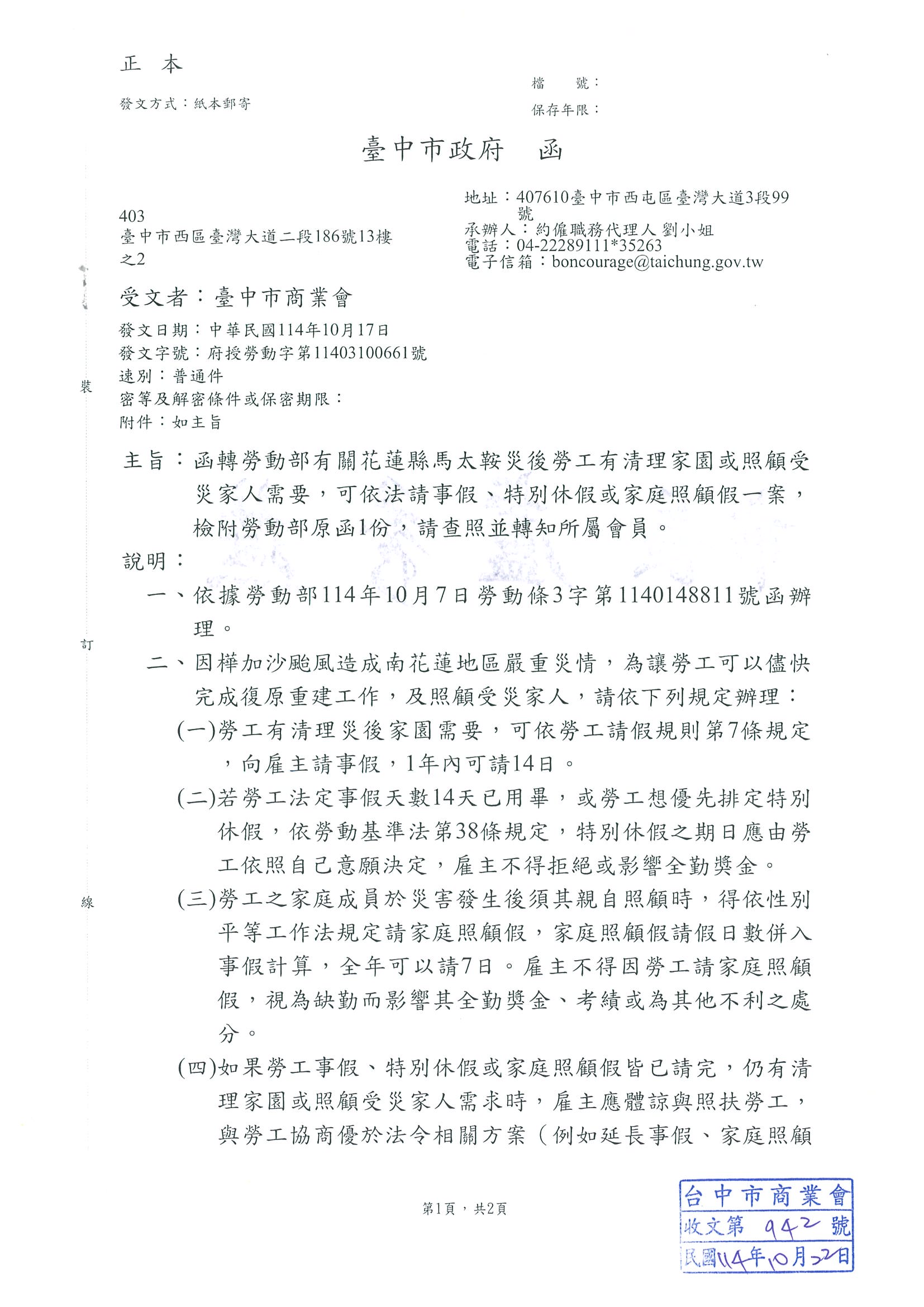
函轉勞動部有關花蓮縣馬太鞍災後勞工有關清理家園或照顧受災家人需要,相關請假解釋令
首頁
>
政策宣導
>
函轉勞動部有關花蓮縣馬太鞍災後勞工有關清理家園或照顧受災家人需要,相關請假解釋令
返回列表
政策宣導