查詢
本會簡介
本會簡介
服務理念
組織章程
組織表
交通資訊
組織架構
理事長的話
理監事介紹
委員會介紹
顧問團介紹
會務人員介紹
會員名錄
活動訊息
講習報名
最新消息
政策宣導
下載專區
活動花絮
照片專區
影音專區
留言板
徵才資訊
電子會刊
商人節
政策宣導
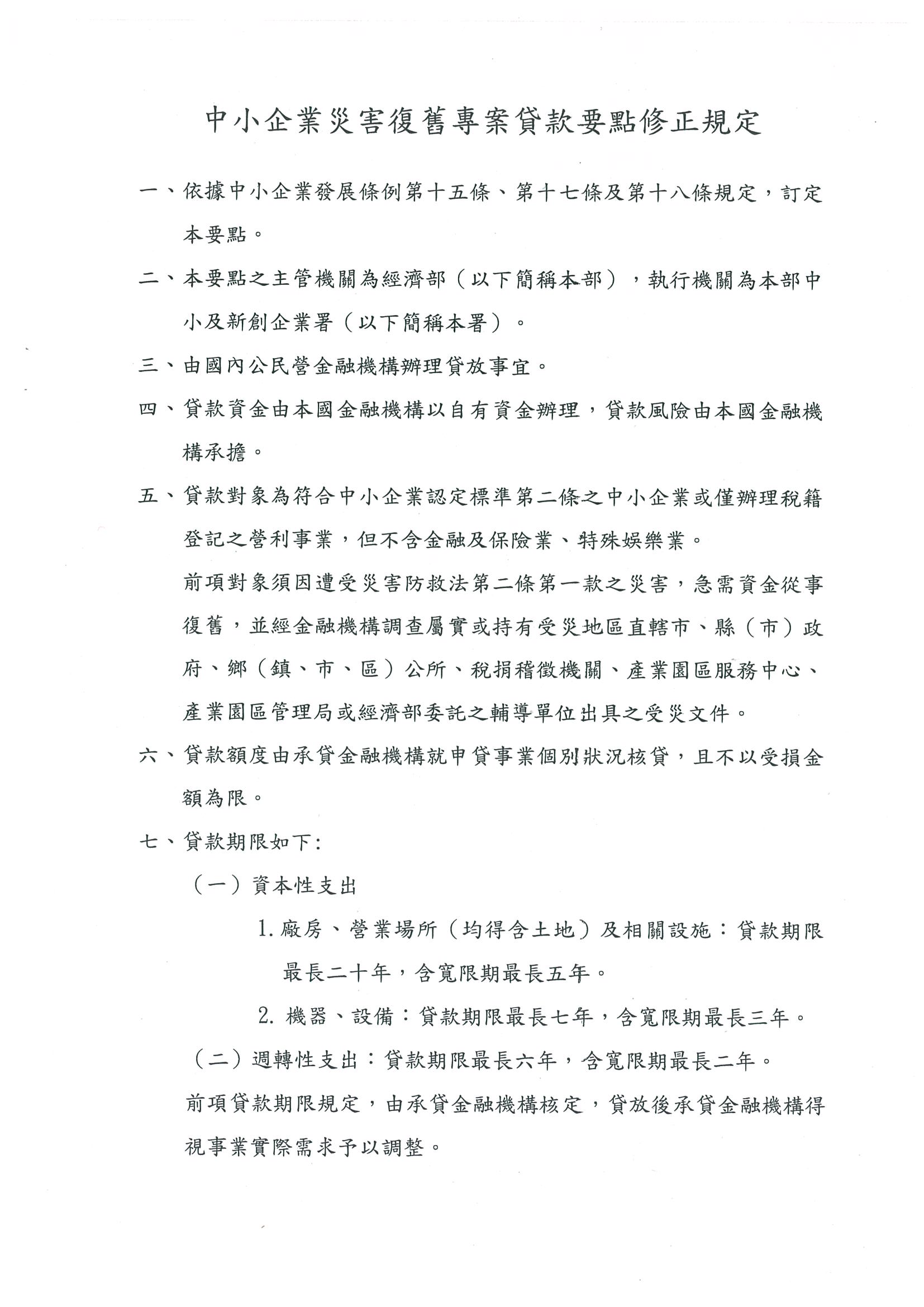
經濟部中小及新創企業署修正【中小企業災害復舊專案貸款要點】
首頁
>
政策宣導
>
經濟部中小及新創企業署修正【中小企業災害復舊專案貸款要點】
返回列表
政策宣導