查詢
本會簡介
本會簡介
服務理念
組織章程
組織表
交通資訊
組織架構
理事長的話
理監事介紹
委員會介紹
顧問團介紹
會務人員介紹
會員名錄
活動訊息
講習報名
最新消息
政策宣導
下載專區
活動花絮
照片專區
影音專區
留言板
徵才資訊
電子會刊
商人節
活動訊息
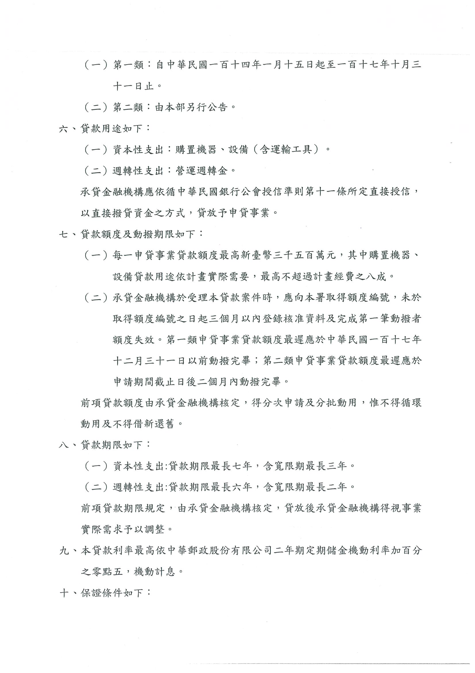
至116年10月31日止 經濟部公告受理【中小微企業多元發展專案貸款要點】
首頁
>
活動訊息
>
至116年10月31日止 經濟部公告受理【中小微企業多元發展專案貸款要點】
返回列表
活動訊息